New Officials Current Officials Junior Officials Training & Advancement Newsletter Archive Financial Assistance USA Swimming
New Officials
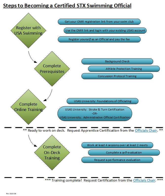
Becoming an Official starts with registering as an "Official" member of USA Swimming by completing the steps below. Then you'll need to complete the requirements for membership and your training. You can learn more by reading through the FAQs for Prospective Officials and the FAQs for New/Apprentice Officials. Click the image to open a larger version of the Steps to Becoming a Certified STX Swimming Official.
Click to view larger image
Registration for New STX Officials:
- Start by asking your club for its registration link for new members. If you are registering as "unattached," the registration link is here.
- Click the registration link and log in with your own USA Swimming login that uses your name and your email address. This may be the same account you created as a parent when you registered an athlete, but don't use your spouse's or athlete's login. If you don't have your own USAS login, choose the option to create an account.
- Choose the option to Register Member, and then to Register Yourself. Follow the steps to select the Official membership type and then check out and pay the required fee.
- Your "Official" membership card will show on your account dashboard. When you click the card, it should look like the one pictured below. If your online membership card says "Member," "Athlete," or "Parent," or it is blank, STOP … you are not yet correctly registered/logged in as an Official.
- Submit a background check (which includes a fee), and complete the Athlete Protection Training and the Concussion Protocol Training.
- Background Check (BGC) - Note: You'll receive a copy of your BGC (as required by law) but you do not need to send it to anyone. Depending on where you have lived, it may take a few days to up to several weeks for your BGC to be completed.
- Athlete Protection Training (APT)
- Concussion Protocol Training (CPT)
- For the Concussion Protocol Training, there are two options (you only need to complete one course). Please send your completion certificate to [email protected] (it will not update automatically in your account).
- NFHS: click here, and then take the course titled "Concussion in Sports." You will need to create a login account first.
- CDC: click here, and then take the course titled "HEADS UP to Sports Officials: Online Concussion Training." You will need to create an account first.
- For the Concussion Protocol Training, there are two options (you only need to complete one course). Please send your completion certificate to [email protected] (it will not update automatically in your account).
- Complete the Foundations of Officiating online clinic (located on the Education tab in your USAS account)
- If seeking certification as a Stroke & Turn Judge, complete the Stroke and Turn Certification Course online clinic; if seeking certification as an Administrative Official, complete the Administrative Official Certification Course online clinic (both courses are located on the Education tab in your USAS account)
- Send an email to the Officials Chair requesting Appentice certification
- Complete on-deck training sessions: at least 4 sessions over 2 meets
- Request an evaluation from an LSC ‘Certifier’ and submit a self-evaluation
- Send an email to the Officials Chair requesting certification update

Transferring Officials:
- Log into your USA Swimming account, and then follow the directions posted here to transfer your USA-S membership from your current LSC and/or club to your new LSC and/or club.
- Send an email to the Officials Chair requesting that your LSC certifications be transferred to South Texas.
Prospective Officials FAQ
3. Why should I become an official?
4. Who should become an official?
5. Do I have to know a lot about swimming?
6. Does it cost money to be an official?
7. How long does it take to get certified?
8. Once certified, what is the time commitment?
9. Is officiating in USA Swimming different from officiating high school swimming?
10. What type of certified officials are there?
11. What about timers or deck marshals?
New/Apprentice Officials FAQ
2. How do I sign up for a meet?
3. What does a typical meet day look like for an official?
5. What if my child is swimming while I’m officiating?
6. Do we really disqualify little kids?
7. What is OTS?
8. OK, I'm officiating, now what?
Additional Resources:
- USA Swimming LSC Officials Certification Standards FAQ (updated 6/11/25)
- USA Swimming Becoming an Official
Technical officials are the trained and uniformed volunteers who are responsible for ensuring that the USA Swimming rules for competition are observed providing all swimmers access to fair competition.
USA Swimming competitions from local age group meets to National Championships are officiated by volunteers and more officials are always needed. Three or four specific officials are required for a meet to be sanctioned (to be “legal”), but most meets run more smoothly with at least 6-10 officials. Championship meets often have many more than that.
3. Why should I become an official?
Our athletes work hard to develop their abilities in the pool, and competition is how they measure and showcase results of those efforts. A well-officiated meet is a better experience for the coaches and athletes and an opportunity for volunteers to give back to the sport and to our community at large.
4. Who should become an official?
Anyone who wants to help grow the swimming “family” (coaches, swimmers, parents, volunteers, officials) should consider it. Parents who are already attending the meets anyway are great candidates. While we are happy to invite any new volunteers, the “sweet spot” is parents (or other family members) of younger age group swimmers who have raced in a couple of meets already and are showing a commitment to the sport.
5. Do I have to know a lot about swimming?
No. Prospective swimming officials just need to be reliable and conscientious, and interested in learning. New officials are provided plenty of training and on-deck mentoring, and there will always be other officials there to support you and answer questions.
6. Does it cost money to be an official?
You’ll need to pay the upfront costs of your USA Swimming registration and background check, which is typically around $149, but those costs are reimbursable when you complete your certification. STX will provide you with a uniform shirt and name badge, but you may have to purchase your own pants, shoes, and socks if you don’t already own suitable items.
7. How long does it take to get certified?
Your initial registration and online training usually takes 4-8 hours to complete and can be done at your own pace. After that, you’ll be ready to work on deck, where you’ll initially work as an apprentice with another official and can be certified after your first few swim meets.
8. Once certified, what is the time commitment?
Swim meets are divided into “sessions,” each of which is usually 2-4 hours. Generally, you can officiate as many or as few sessions as you choose although officials should expect to work the entire session. Some officials work 5-8 sessions a year at their local pool, and some work 50 or more sessions around the country. For many officials, the rule of thumb is “If my child is in the water, I might as well be on deck.” If your club hosts meets, they will always welcome your help at the “home” pool. If your swimmer travels to other pools to compete, you have the option to officiate at those meets as well.
9. Is officiating in USA Swimming different from officiating high school swimming?
Certification through STX is for USA Swimming competition. High school swimming is governed by a separate organization (NFHS) and their officials are certified in Texas by TISDO. The rules for both are similar but not identical, so be sure to get certified for the specific type of meet(s) you want to officiate.
10. What type of certified officials are there?
There are five different certified officials on deck at a swim meet. They are Stroke & Turn Judges, Chief Judges, Starters, Referees, and Administrative Officials. The first four work on the “wet” side interacting directly with the competition, while the Administrative Officials work on the “dry” side using computers and timing equipment to manage entries, seeding, and results. We all start as either Stroke & Turn Judges or Administrative Officials, and can advance to other positions with additional experience.
11. What about timers or deck marshals?
There are many other non-certified officials that support swim meet operations, some of whom are volunteers and some are facility staff members. Those include timers, marshals, announcers, equipment operators, and meet directors.
See the steps listed on this page or contact the STX Officials Chair if you have more questions.
The standard uniform in our area is a white polo shirt, khaki pants/shorts/skirt, white socks, and white shoes. The meet information for each meet will specify if there any differences, and the Meet Referee will generally include notes about the uniform in the pre-meet welcome emails. STX provides one uniform shirt to each new official, but you can also wear a plain white polo on deck. It’s also a good idea to bring a pen and a water bottle.
2. How do I sign up for a meet?
Meets in STX are listed on the Meet Information page on the STX website once they are sanctioned. The linked meet information will include contact information for the Meet Referee. Reach out to him or her as early as you know you’re available and let them know your current certification level, which sessions or days of the meet you can officiate, and any training requests. You can volunteer to work any listed meet, regardless of whether your child is competing or even whether your team is attending.
3. What does a typical meet day look like for an official?
The Meet Referee should email you general details about the meet (what time to be there, where to park, how long the sessions are) a day or two before. Your day will begin with an officials briefing 45-60 minutes before the start of competition. At the briefing, you’ll be told how this particular session will run, and what your assignment will be. Depending on the number of officials and the schedule of the events, you’ll usually be officiating on deck for 2-4 hours, with one or two opportunities for breaks and/or rotations to new positions. Some meets have multiple sessions each day, so be clear which session(s) you are volunteering for. The host team typically provides some snacks and drinks for officials, which vary depending on the size and length of the meet.
Once an Apprentice official has completed at least four sessions of on-deck training, they may request an evaluation from a qualified evaluator to complete their certification. They should request the evaluation ahead of time. At the meet, they will be evaluated against the criteria in the respective Performance Guide for either Stroke & Turn Judges or Administrative Officials, and must receive a 2 or higher in each category to pass.
5. What if my child is swimming while I’m officiating?
STX and USA Swimming have no policy against officiating a meet, an event, or even the specific race in which your child is competing. We assume that officials will be honest and objective regardless of who is in the water. We do expect that while you are officiating, your focus remains on your job, and you behave with impartially. Please don’t cheer for a specific athlete or team while in uniform, and leave the on-deck guidance and support of your athlete to his/her coach or another family member.
6. Do we really disqualify little kids?
Yes. We apply the same rules to all athletes regardless of age or ability level (although there are exceptions for permanent disabilities). Our goal is to ensure fair competition and that includes identifying violations even in young athletes. Disqualifying and notifying a young athlete can be a challenge, but it gets easier with experience.
7. What is OTS?
OTS stands for “Officials Tracking System” and it is the online system that tracks all the sessions and roles that officials have worked at sanctioned meets. You can find it by signing into your USA Swimming account, hovering over “Officials,” and clicking “My Official History.” You’ll be able to see your meet history, certifications, and more. After a meet, the Meet Referee will enter all the sessions worked by each official into OTS. If you notice anything wrong with what is in OTS, reach out to the Meet Referee.
8. OK, I'm officiating, now what?
After you’ve worked your first couple of swim meets, check out the other resources for Officials on the STX website. There are resources and championship meet opportunities posted on the Current Officials page, and information about additional training and advancement on the Training page.
Page last updated 8/28/25

